91短视频
学院主站
91短视频
91短视频概况
91短视频简介
现任领导
管理架构
系室简介
联系我们
师资队伍
名师风采
91短视频 导师
管理办公室
解剖学系
病理学系
生理学与病理生理学系
病原生物学与免疫学系
基础医学系
基础医学研究所
广州霍夫曼免疫研究所
科学研究
91短视频 动态
91短视频 通知
重点学科
91短视频 平台
91短视频 成果
科普专栏
本科生教育
本科生动态
教育通知
基础医学专业简介
实践教学
教学能力提升
质量工程
教学成果
招生工作
就业工作
本科生导师
91短视频 教育
91短视频 导师
91短视频 动态
教育通知
学位授权点
招生工作
就业工作
91短视频 报考服务系统
党团工会
党建
工会
团委
人才招聘
公开招聘
高层次人才
博士后
专题网站
基础医学实验教学中心
基础医学虚拟仿真实验教学中心
遗体捐献纪念网站
院长信箱
科学研究
91短视频 通知
91短视频
»
科学研究
»
91短视频 通知
» 正文
91短视频 动态
91短视频 通知
重点学科
91短视频 平台
91短视频 成果
科普专栏
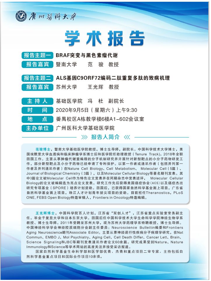
学术讲座-BRAF突变与黑色素瘤代谢
发布日期:2020-09-01 作者: 来源: 点击:
上一篇:
学术讲座--选择性细胞自噬调控天然免疫信号网络的机制研究
下一篇:
学术讲座--分子影像学及其临床转化