为深入贯彻落实全国教育大会精神,全面落实习近平总书记给中国“互联网+”大学生创新创业大赛“青年红色筑梦之旅”大学生的重要回信精神,持续激发我校大学生创新创业热情,展示我校大学生创新创业教育成果,选拔优秀作品参加第五届“互联网+”大学生创新创业大赛省赛和国赛,学校近期组织了主题为“敢为人先放飞青春梦,勇立潮头建功新时代”第五届中国“互联网+”大学生创新创业大赛广东省分赛校内选拔赛的申报工作。
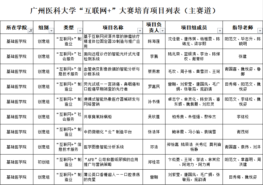
“互联网+”大学生创新创业大赛是一个级别极高的大学生竞赛,在各大大学生竞赛中位列第一位。本次比赛分为“主赛道”和“青年红色筑梦之旅”两个赛道。学院领导高度重视此事,及时根据学校安排,精密部署动员,发动符合条件的师生申报,在准备时间较紧的情况下,经过各团队的精心准备,院级专家复评,共计有25个团队的申报项目选送学校。经教务处组织专家评审,学校共立项35个“主赛道”培育项目以及7个“青年红色筑梦之旅”培育项目,其中我院分别获得10个“主赛道”培育项目以及2个“青年红色筑梦之旅”培育项目。后期相应的培育项目会继续参加校级“互联网+”大赛的复赛以及决赛,学校将择优推荐参加省级复赛。
希望各参赛团队再接再厉,精心准备,争取再创佳绩!(文/图:廖武琼)

